Progetto Ipertesto "Il diritto alla salute e il suo esercizio"
L'ipertesto "Il diritto alla salute e il suo esercizio" è un progetto promosso dall'INMP e rivolto a diverse figure di operatori che hanno il compito di informare i cittadini UE ed extra-UE circa l'esercizio del diritto alla salute in Italia. L’ipertesto è stato sviluppato con lo stesso software impiegato per il progetto Wikipedia, quindi con le stesse, facili, modalità di consultazione. Vista la caratteristica innovativa di questo contenitore di informazioni, l’impegno dell’INMP è quello di tenerlo sempre aggiornato di pari passo con i cambiamenti normativi.
Contenido
Target e obiettivi del progetto
Il target che si vuole raggiungere con l'ipertesto è costituito, in prima battuta, dagli operatori di sportello che si trovano a servire e assistere i cittadini stranieri che immigrano in Italia. Rientrano, quindi, in questo target gli operatori consolari che assistono i cittadini prima della partenza e quelli che operano nel territorio di destinazione. Circa questo target l'obiettivo ultimo è quello di metterlo in condizione di acquisire e poter consultare facilmente informazioni circa l’esercizio del diritto alla salute che siano customizzate, rispetto alla categoria di appartenenza del cittadino servito e al territorio di destinazione, e aggiornate.
A questo target primario se ne può aggiungere uno secondario, costituito dallo studioso del fenomeno. Circa questo secondo target ci si è prefissi l'obiettivo di metterlo in condizione di avere un quadro aggiornato delle variazioni regionali alle disposizioni nazionali circa l’esercizio del diritto alla salute.
Il campo dell'esercizio del diritto alla salute in Italia
Prima di vedere quali sono i contenuti dell’ipertesto, osserviamo alcune caratteristiche del campo delle informazioni circa l’esercizio del diritto alla salute. Si possono rintracciare 3 assi di specificazione (Cfr. Fig. 1):
- si rintraccia innanzitutto un asse “astratto-concreto”, dove troviamo, da un lato, i princìpi relativi al diritto alla salute e, dall’altro, le disposizioni circa l’esercizio effettivo di tale diritto;
- esiste inoltre un chiaro asse “nazionale-locale” lungo il quale si posizionano, da un lato, le leggi e le direttive nazionali e, dall’altro, le disposizioni normate dalle unità territoriali quali Regioni e Province autonome;
- esiste infine un asse “generico-particolare” lungo il quale si posizionano, da un lato, le informazioni non customizzate e, dall’altro quelle relative ai casi particolari di utenti.
L’incidenza dei tre assi è tale per cui, in un percorso di apprendimento, chi voglia acquisire nozioni circa l’argomento dovrebbe poter percorrere gli assi dall’astratto al concreto, dal nazionale al locale, dal generico al particolare. In un’ottica di consultazione, invece, un utente che cerchi informazioni utili dovrebbe poter accedere facilmente e velocemente a quelle sulle polarità “concreto”, “locale” e “particolare”. Il più delle volte, infatti, le informazioni utili saranno quelle che riguarderanno le disposizioni regionali circa casi specifici di utenti. Considerato, quindi, che i due momenti di acquisizione delle nozioni e consultazione delle informazioni sono entrambi possibili nella fruizione di un ipertesto, i tre assi dovranno poter essere percorsi consapevolmente e facilmente da una polarità all’altra nelle due direzioni. Come vedremo a breve, la struttura dell’ipertesto è stata organizzata per assecondare queste esigenze.
Guardando in particolare al momento dell’acquisizione di nozioni al fine di fornire informazioni efficaci circa l'esercizio del diritto alla salute, gli operatori che debbano fornire informazioni utili devono conoscere nell'ordine (Cfr. Fig. 2):
- le norme su ingresso e soggiorno dei cittadini stranieri (Argomenti principali: il sistema Schengen; i visti d'ingresso; i permessi di soggiorno; l’accordo d’integrazione);
- le norme nazionali sull'esercizio del diritto alla salute (Argomenti principali: il principio del diritto alla salute e il suo esercizio nell’ambito dell’accordo Stato-Regioni; i regimi di accesso al SSN e le modalità di iscrizione al SSN; le disposizioni sulle esenzioni dal pagamento del ticket);
- le variazioni regionali alle norme nazionali sull'esercizio del diritto alla salute (Argomenti principali: variazioni regionali alle norme sulle iscrizioni al SSN; disposizioni regionali circa l’accesso al SSN per lo straniero irregolarmente presente; disposizioni regionali circa le esenzioni dal pagamento del ticket).
Tutti gli argomenti sopra riportati sono anche gli argomenti dell’ipertesto, a eccezione del sistema Schengen e dei visti d'ingresso e permessi di soggiorno, che si ritengono già acquisiti dall’operatore.
I blocchi di nozioni individuati risulteranno sostanzialmente omogenei al loro interno circa le specificazioni dei due assi “astratto-concreto” e “nazionale-locale”: sulle polarità “astratto” e “nazionale” troviamo le informazioni presenti nei blocchi 1 e 2, mentre nel blocco 3 troviamo le polarità “concreto” e “locale”. Quanto al terzo asse “generico-particolare”, le sue polarità saranno riportate internamente al singolo blocco attraverso il ricorso a categorie di utenti organizzate per casi sulla base di caratteristiche socio-anagrafiche.
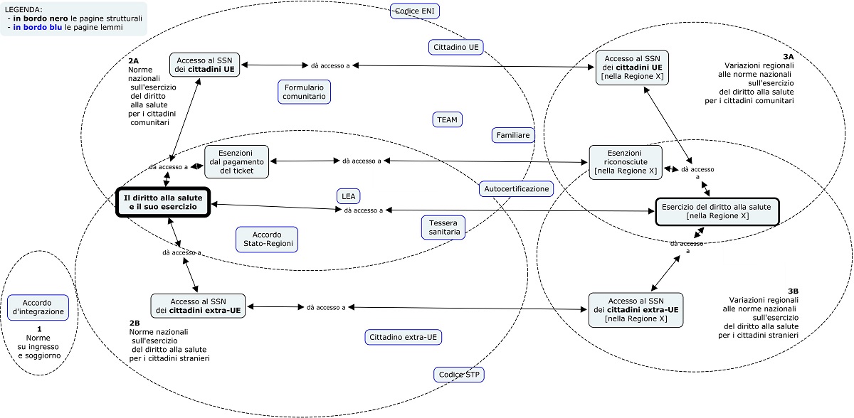
Nelle figure 3 e 4 è possibile vedere l’architettura d’informazione dell’ipertesto:
- i box rappresentano le pagine wiki nelle quali sono riportati i contenuti;
- le frecce rappresentano i collegamenti tra le pagine, quindi i percorsi possibili di navigazione dell’ipertesto a partire dalla pagina di riferimento, “Il diritto alla salute e il suo esercizio”.
Circa i contenuti dell’ipertesto, sono state seguite queste impostazioni:
- sono coperte le nozioni dei blocchi 2 e 3 del precedente schema (Cfr. Fig. 2). Sono inoltre riprese dal blocco 1, relativo alle leggi sull’ingresso e soggiorno, le nozioni riguardanti l’’istituto dell’Accordo d’integrazione;
- oltre alle pagine relative alle informazioni che sostanziano l’esercizio del diritto alla salute, gli utenti troveranno pagine “lemmi” incentrate sulla descrizione di istituti significativi, quali l’Accordo Stato-Regioni, la tessera sanitaria, etc;
- nelle pagine i casi sono messi in evidenza attraverso il ricorso a tabelle, nelle quali in riga sono riportate le informazioni sul singolo caso (Cfr. Fig. 6).
Per la navigazione dell’ipertesto l’utente farà ricorso a link incorniciati in box riconoscibili perché contornati in blu e riportati a destra nella pagina. Come è possibile vedere in figura 5, nel passare dalle pagine che riportano informazioni nazionali alle corrispondenti variazioni regionali l’utente ha a disposizione interfacce dedicate che ne rendono efficiente la navigazione.
Guarda la demo multimediale.
Accanto alla navigazione via link, un’ulteriore modalità di navigazione è costituita dalla possibilità di effettuare una ricerca per parole chiave, usando il motore di ricerca interno riportato in alto a destra nella pagina. In figura 6 è possibile vedere come, scrivendo alcune parole chiave come “lavoratore stagionale extra-UE Campania”, si arrivi direttamente alla pagina riportante le informazioni relative al quel caso nella Regione richiesta.
La redazione
Perché l'ipertesto possa fornire informazioni sempre aggiornate, a partire da aprile 2017 e con cadenza trimestrale, l'INMP effettua un monitoraggio degli argomenti trattati e una verifica delle informazioni contenute nell'ipertesto, avvalendosi della collaborazione dei referenti regionali nell'ambito della ReNIP.
Nel caso in cui il referente regionale della ReNIP consideri validati i precedenti contenuti, la data di ultima modifica della pagina di sua competenza non verrà modificata.
Per eventuali domande, richieste o segnalazioni si potrà utilizzare l’indirizzo di posta elettronica redazionewiki@inmp.it.





