"Accesso al SSN dei cittadini UE"-এর বিভিন্ন সংস্করণের মধ্যে পার্থক্য
A.saponaro (আলোচনা | অবদান) |
A.saponaro (আলোচনা | অবদান) (→Casi che rientrano in questo regime) |
||
| ৪১১ নং লাইন: | ৪১১ নং লাইন: | ||
* Codice fiscale ('''[[Autocertificazione]]''') | * Codice fiscale ('''[[Autocertificazione]]''') | ||
* Residenza ('''[[Autocertificazione]]''') | * Residenza ('''[[Autocertificazione]]''') | ||
| − | * Ricevuta versamento quota iscrizione al SSN (di entità in base al reddito e comunque non inferiore a € 387,34)<ref>Vedi pag. 29 di Conferenza permanente per i rapporti tra lo stato, le regioni e le provincie autonome di Trento e Bolzano, (20/12/2012). "[http://wiki.inmp.it/wiki/images/Accordo_stato_regioni_20_12_2012.pdf Indicazioni per la corretta applicazione della normativa per l’assistenza sanitaria alla popolazione straniera da parte delle Regioni e Province Autonome italiane]", Accordo ai sensi dell'articolo 4 del 28 agosto 1997 n.281 tra il Governo, le regioni e le provincie autonome di Trento e Bolzano.</ref> | + | * Ricevuta versamento quota iscrizione al SSN (di entità in base al reddito e comunque non inferiore a € 387,34)<ref name="quota_iscrizione">Vedi pag. 29 di Conferenza permanente per i rapporti tra lo stato, le regioni e le provincie autonome di Trento e Bolzano, (20/12/2012). "[http://wiki.inmp.it/wiki/images/Accordo_stato_regioni_20_12_2012.pdf Indicazioni per la corretta applicazione della normativa per l’assistenza sanitaria alla popolazione straniera da parte delle Regioni e Province Autonome italiane]", Accordo ai sensi dell'articolo 4 del 28 agosto 1997 n.281 tra il Governo, le regioni e le provincie autonome di Trento e Bolzano.</ref> |
| | | | ||
* '''[[Tessera sanitaria]]'''<br />e '''[[TEAM]]''' | * '''[[Tessera sanitaria]]'''<br />e '''[[TEAM]]''' | ||
১৪:১০, ১১ এপ্রিল ২০১৭ তারিখের সংস্করণ
|
|||
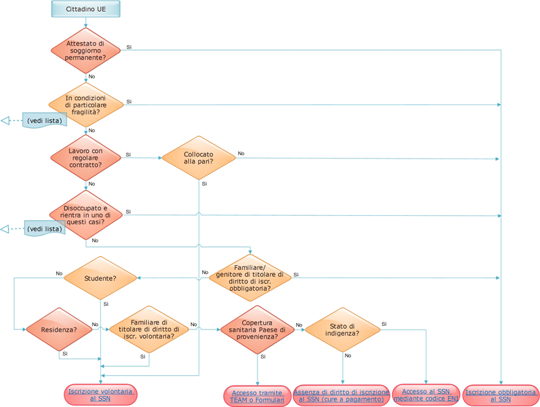
Sulla base di alcune condizioni, i cittadini UE accedono alle prestazioni del SSN secondo i diversi regimi di seguito riportati:
- iscrizione obbligatoria;
- iscrizione volontaria;
- accesso tramite codice ENI;
- accesso al SSN tramite tessera TEAM o formulario comunitario;
- accesso al SSN a pagamento in assenza di diritto di iscrizione.
পরিচ্ছেদসমূহ
- ১ Condizioni che determinano il regime di accesso al SSN per i cittadini UE
- ২ Iscrizione obbligatoria al SSN
- ৩ Iscrizione volontaria al SSN
- ৪ Accesso al SSN tramite Codice ENI
- ৫ Accesso al SSN tramite tessera TEAM o formulario comunitario
- ৬ Accesso al SSN a pagamento in assenza di diritto di iscrizione
- ৭ Note
Condizioni che determinano il regime di accesso al SSN per i cittadini UE
Nello schema riportato di seguito sono specificate le condizioni generali (Cfr. rombi arancioni) e particolari (Cfr. rombi gialli) che permettono di determinre il regime di accesso al SSN previsto per il singolo caso di cittadino UE.
![]() Fai click su un regime per accedere alla sezione dedicata |
|
Iscrizione obbligatoria al SSN
Iscrizione gratuita e rinnovabile, garantisce parità di trattamento e piena uguaglianza di diritti e doveri, rispetto ai cittadini italiani, per quanto riguarda l’obbligo di partecipazione alla spesa (ticket) e l’assistenza sanitaria.
Servizi ai quali viene dato accesso
Accesso pieno ai servizi del SSN.
Procedura di iscrizione al SSN
A chi rivolgersi e cosa fare: presentare la documentazione richiesta (vedi tabella) presso gli uffici per la scelta e revoca del medico e del pediatra di libera scelta (anagrafe sanitaria) della ASL nel cui territorio il cittadino ha la residenza o la dimora effettiva.
Circa gli altri aspetti dell'iscrizione (Set di documenti da presentare al momento dell'iscrizione; Documentazione emessa a seguito dell'iscrizione; Periodo di validità dell'iscrizione) vedi cos'è previsto per il singolo caso nella tabella riportata di seguito.
Casi che rientrano in questo regime
| Caso | Regime di accesso al SSN | Set di documenti da presentare al momento dell'iscrizione | Documentazione emessa a seguito dell'iscrizione | Periodo di validità dell'iscrizione | Regioni nelle quali sono in vigore variazioni alla procedura di iscrizione prevista per il caso |
|---|---|---|---|---|---|
| Cittadino UE lavoratore con contratto di lavoro subordinato stagionale o a tempo determinato | Iscrizione obbligatoria |
|
Pari alla durata del contratto di lavoro, con verifica annuale, fino all'acquisizione del diritto di soggiorno permanente | ||
| Cittadino UE lavoratore con contratto di lavoro subordinato a tempo indeterminato | Iscrizione obbligatoria |
|
Iscrizione a tempo indeterminato, con verifica annuale, fino all'acquisizione del diritto di soggiorno permanente | ||
| Cittadino UE lavoratore autonomo | Iscrizione obbligatoria |
|
1 anno, rinnovabile, fino all'acquisizione del diritto di soggiorno permanente | ||
| Cittadino UE lavoratore distaccato, o familiare di lavoratore distaccato con esso residente, titolare del Formulario europeo E106/S1 o SED S072[১] | Iscrizione obbligatoria |
|
|
Iscrizione per la durata indicata nel Formulario | |
| Cittadino UE lavoratore frontaliero, titolare del Formulario europeo E106/S1 o SED S072[১] | Iscrizione obbligatoria |
|
|
Iscrizione per la durata indicata nel Formulario | |
| Cittadino UE familiare di disoccupato titolare del Formulario europeo E106/S1 o SED S072[১] | Iscrizione obbligatoria |
|
|
Iscrizione per la durata indicata nel Formulario | |
| Cittadino UE richiedente la pensione, o familiare del richiedente la pensione, titolare del Formulario europeo E120/S1 o SED S072[১] | Iscrizione obbligatoria |
|
|
Iscrizione per la durata indicata nel Formulario | |
| Cittadino UE pensionato, o familiare di pensionato, titolare del Formulario europeo E121/S1 o SED S072 o E33[১] | Iscrizione obbligatoria |
|
|
Iscrizione a tempo indeterminato | |
| Cittadino UE familiare di lavoratore, titolare del Formulario europeo E109/S1 o SED S072 o E37[১] | Iscrizione obbligatoria |
|
|
Iscrizione per la durata indicata nel Formulario | |
| Cittadino UE NON titolare di Formulario europeo e familiare, anche a carico, di cittadino UE lavoratore subordinato o autonomo | Iscrizione obbligatoria |
|
Pari alla durata dell'iscrizione del titolare | ||
| Cittadino UE familiare a carico di cittadino italiano | Iscrizione obbligatoria |
|
1 anno, rinnovabile, fino all'acquisizione del diritto di soggiorno permanente | ||
| Cittadino UE genitore di minore italiano | Iscrizione obbligatoria |
|
1 anno, rinnovabile | ||
| Cittadino UE disoccupato involontario che ha lavorato per più di 1 anno in Italia | Iscrizione obbligatoria |
|
Iscrizione per la durata dello stato di disoccupazione involontaria, con verifica annuale | ||
| Cittadino UE disoccupato involontario che ha lavorato, nell'ultimo anno, per meno di 12 mesi in Italia | Iscrizione obbligatoria |
|
1 anno dalla data della disoccupazione involontaria | ||
| Cittadino UE disoccupato involontario iscritto a un corso di formazione professionale o non involontario iscritto a un corso attinente all'attività precedentemente svolta | Iscrizione obbligatoria |
|
Pari alla durata del corso di formazione professionale | ||
| Cittadino UE ex lavoratore subordinato o autonomo temporaneamente inabile per malattia o infortunio NON titolare del Formulario europeo E123/DA1 | Iscrizione obbligatoria |
|
Iscrizione per la durata dello stato di malattia o infortunio | ||
| Cittadino UE iscritto alle liste di mobilità | Iscrizione obbligatoria |
|
Iscrizione per la durata del periodo di mobilità | ||
| Cittadino UE studente titolare del Formulario europeo E106/S1 o SED S072[১] | Iscrizione obbligatoria |
|
|
Pari alla durata del corso di studi riportata nel mod. E106/S1 | |
| Cittadino UE titolare di attestazione di soggiorno permanente | Iscrizione obbligatoria |
|
Iscrizione a tempo indeterminato | ||
| Vittima soggetta a tratta o ridotta in schiavitù ammessa a un programma di protezione sociale | Iscrizione obbligatoria |
|
Pari alla durata del programma di assistenza e integrazione sociale | ||
| Cittadino UE detenuto o internato in OPG o in semilibertà o soggetto a misure alternative alla pena | Iscrizione obbligatoria |
|
Iscrizione per la durata dello stato di detenzione o delle forme alternative alla pena | ||
| Cittadino minore UE non accompagnato affidato a istituto o famiglia | Iscrizione obbligatoria |
|
Fino alla maggiore età |
Iscrizione volontaria al SSN
Iscrizione temporanea rinnovabile che prevede il pagamento di una somma annuale. Garantisce parità di trattamento e piena uguaglianza di diritti e doveri rispetto ai cittadini italiani per quanto riguarda l’obbligo di partecipazione alla spesa (ticket) e l’assistenza sanitaria. Si ricorda che, in alternativa all'iscrizione volontaria, vige l'obbligo di stipulare una polizza assicurativa contro il rischio di malattia, infortunio e per la maternità.
Servizi ai quali viene dato accesso
Accesso pieno ai servizi del SSN
Procedura di iscrizione al SSN
A chi rivolgersi e cosa fare:
- pagare il contributo forfettario annuale[৩] tramite conto corrente postale o F24 individuati dalla Regione o Provincia Autonoma di residenza;
- presentare la documentazione richiesta (vedi tabella) presso gli uffici per la scelta e revoca del medico e del pediatra di libera scelta (anagrafe sanitaria) della ASL nel cui territorio il cittadino ha la residenza o la dimora effettiva.
Circa gli altri aspetti dell'iscrizione (Set di documenti da presentare al momento dell'iscrizione; Documentazione emessa a seguito dell'iscrizione; Periodo di validità dell'iscrizione) vedi cos'è previsto per il singolo caso nella tabella riportata di seguito.
Casi che rientrano in questo regime
| Caso | Regime di accesso al SSN | Set di documenti da presentare al momento dell'iscrizione | Documentazione emessa a seguito dell'iscrizione | Periodo di validità dell'iscrizione | Regioni nelle quali sono in vigore variazioni alla procedura di iscrizione prevista per il caso |
|---|---|---|---|---|---|
| Cittadino UE collocato alla pari (iscrizione personale) | Iscrizione volontaria |
|
Fino al 31 Dicembre dell’anno in corso | ||
| Cittadino UE collocato alla pari con familiare a carico (estensione dell'iscrizione al familiare) | Iscrizione volontaria |
|
Fino al 31 Dicembre dell’anno in corso | ||
| Cittadino UE studente iscritto presso un Istituto pubblico o privato riconosciuto per seguirvi un corso di studi o di formazione professionale e NON titolare di Formulario europeo E106/S1 o SED S072 o di tessera TEAM (iscrizione personale) | Iscrizione volontaria |
|
Fino al 31 Dicembre dell’anno in corso | ||
| Cittadino UE studente iscritto presso un Istituto pubblico o privato riconosciuto per seguirvi un corso di studi o di formazione professionale e NON titolare di Formulario europeo E106/S1 o SED S072 o di tessera TEAM, con familiare a carico (estensione dell'iscrizione al familiare) | Iscrizione volontaria |
|
Fino al 31 Dicembre dell’anno in corso | ||
| Cittadino UE che dispone di risorse economiche sufficienti per non diventare un onere a carico dell'assistenza sociale dello Stato (iscrizione personale con estensione al familiare) | Iscrizione volontaria |
|
Fino al 31 Dicembre dell’anno in corso |
Accesso al SSN tramite Codice ENI
Diritto di accesso alle prestazioni sanitarie del SSN descritte di seguito, le quali sono erogate gratuitamente, fatte salve le quote di partecipazione alla spesa, se dovute, a parità di condizioni con i cittadini italiani.
Servizi ai quali viene dato accesso
Il tesserino con Codice ENI garantisce accesso a:
- cure ambulatoriali e ospedaliere, urgenti o comunque essenziali, ancorché continuative per malattia e infortunio; [৫]
- prestazioni volte alla salvaguardia della salute individuale e collettiva[৬].
Procedura di accesso al SSN
A chi rivolgersi e cosa fare: qualsiasi ASL, Azienda Ospedaliera, Istituto di Ricovero e Cura a Carattere Scientifico o Policlinico Universitario è autorizzato al rilascio dei codici ENI, indipendentemente dal luogo di domicilio del richiedente.
Circa gli altri aspetti dell'iscrizione (Set di documenti da presentare al momento dell'iscrizione; Documentazione emessa a seguito dell'iscrizione; Periodo di validità dell'iscrizione) vedi cos'è previsto per il singolo caso nella tabella riportata di seguito.
Casi che rientrano in questo regime
L'accesso al SSN tramite Codice ENI è riconosciuto al cittadino UE che rientra nel caso descritto in tabella.
| Caso | Regime di accesso al SSN | Set di documenti da presentare al momento dell'accesso | Documentazione emessa a seguito del primo accesso | Periodo di validità del diritto di accesso | Regioni nelle quali sono in vigore variazioni alla procedura di iscrizione/accesso prevista per il caso |
|---|---|---|---|---|---|
| Cittadino UE privo di requisiti per l'iscrizione al SSN e di copertura sanitaria da parte dello Stato di provenienza e indigente | Accesso al SSN tramite Codice ENI |
|
6 mesi rinnovabili |
Accesso al SSN tramite tessera TEAM o formulario comunitario
Diritto di accesso alle prestazioni sanitarie del SSN in base a quanto stabilito dalle norme UE che disciplinano l'uso della tessera TEAM o del formulario comunitario.
Servizi ai quali viene dato accesso
La natura e le modalità d’accesso alle prestazioni sanitarie sono espressamente indicate dalle norme UE che disciplinano l'uso della tessera TEAM o del formulario.
Procedura di accesso al SSN
A chi rivolgersi e cosa fare: vedi le informazioni riportate nella pagine TEAM e Formulario comunitario.
Circa gli altri aspetti dell'iscrizione (Set di documenti da presentare al momento dell'iscrizione; Documentazione emessa a seguito dell'iscrizione; Periodo di validità dell'iscrizione) vedi cos'è previsto per il singolo caso nella tabella riportata di seguito.
Casi che rientrano in questo regime
Caso
Regime di accesso al SSN
Set di documenti da presentare al momento dell'accesso
Documentazione emessa a seguito del primo accesso
Periodo di validità del diritto di accesso
Regioni nelle quali sono in vigore variazioni alla procedura di accesso prevista per il caso
Cittadino UE titolare di tessera TEAM
Accesso al SSN tramite tessera TEAM o formulario comunitario
nessun documento
Diritto di accesso per la durata indicata nella tessera TEAM
Cittadino UE entrato in Italia per cure programmate titolare del Formulario europeo E112/S2 o SED S010
Accesso al SSN tramite tessera TEAM o formulario comunitario
- Documento informativo[২]
- Tessera sanitaria asteriscata (senza valenza come TEAM)
Diritto di accesso per la durata indicata nel Formulario
Cittadino UE titolare del Formulario europeo E123/DA1 che richiede cure per infortunio sul lavoro o malattia professionale
Accesso al SSN tramite tessera TEAM o formulario comunitario
- Documento informativo[২]
Diritto di accesso per la durata indicata nel Formulario
Accesso al SSN a pagamento in assenza di diritto di iscrizione
I cittadini UE che non hanno diritto all’iscrizione al SSN, né al rilascio del Codice ENI, possono comunque accedere alle prestazioni sanitarie corrispondendo per intero le relative tariffe.
Servizi ai quali viene dato accesso
Sono assicurate:
- le prestazioni ospedaliere urgenti, (ambulatoriali, in regime di ricovero o di day hospital), per le quali devono essere corrisposte le relative tariffe al momento della dimissione;
- le prestazioni sanitarie di elezione previo pagamento delle relative tariffe.
Casi che rientrano in questo regime
Possono accedere ai servizi del SSN, corrispondendo per intero le tariffe previste, coloro che non hanno diritto all’iscrizione obbligatoria, all’iscrizione volontaria o al rilascio del codice ENI.
Note
- ↑ ১.০ ১.১ ১.২ ১.৩ ১.৪ ১.৫ ১.৬ Se l'assistito non è in possesso del formulario, è possibile richiederlo seguendo la procedura che trovi nella pagina Formulario comunitario.
- ↑ ২.০ ২.১ ২.২ ২.৩ ২.৪ ২.৫ ২.৬ ২.৭ ২.৮ Scarica qui il documento (valido in caso di moduli: E106/S1; E112/S2; E120/S1; E123/DA1) utile per accedere a MMG, PLS, prestazioni, ricoveri.
- ↑ In alcune Regioni l’importo da pagare al momento dell'iscrizione viene calcolato in base al reddito. In questi casi le ASL richiedono una dichiarazione relativa al reddito lordo prodotto nell’anno precedente: in caso di assenza di redditi propri, va dichiarato il reddito del familiare a cui si fa carico e per la conversione in euro della valuta del Paese estero si applica il tasso di cambio vigente alla data della dichiarazione.
Per gli studenti il contributo annuale è di € 149,77 mentre per i collocati alla pari è di € 219,49. Per estendere l’iscrizione ai familiari a carico, anche i cittadini appartenenti a queste ultime due categorie devono corrispondere l’intera somma di € 387,34.
- ↑ ৪.০ ৪.১ ৪.২ Vedi pag. 29 di Conferenza permanente per i rapporti tra lo stato, le regioni e le provincie autonome di Trento e Bolzano, (20/12/2012). "Indicazioni per la corretta applicazione della normativa per l’assistenza sanitaria alla popolazione straniera da parte delle Regioni e Province Autonome italiane", Accordo ai sensi dell'articolo 4 del 28 agosto 1997 n.281 tra il Governo, le regioni e le provincie autonome di Trento e Bolzano.
- ↑ Per cure urgenti si intendono le cure che non possono essere differite senza pericolo per la vita o danno per la salute della persona; per cure essenziali si intendono le prestazioni sanitarie, diagnostiche e terapeutiche, relative a patologie non pericolose nell'immediato e nel breve termine, ma che nel tempo potrebbero determinare maggior danno alla salute o rischi per la vita (complicanze, cronicizzazioni o aggravamenti). È stato, altresì, affermato dalla legge il principio della continuità delle cure urgenti ed essenziali, nel senso di assicurare all'infermo il ciclo terapeutico e riabilitativo completo riguardo alla possibile risoluzione dell'evento morboso.
- ↑ Le prestazioni volte alla salvaguardia della salute individuale e collettiva riguardano:
- la tutela sociale della gravidanza e della maternità;
- la tutela della salute dei minori;
- le vaccinazioni previste dalla normativa e assicurate nell’ambito di campagne di prevenzione collettiva autorizzate dalle Regioni;
- gli interventi di profilassi internazionale;
- la profilassi, la diagnosi e la cura delle malattie infettive ed eventuale bonifica dei relativi focolai;
- la cura, la prevenzione e la riabilitazione in materia di tossicodipendenza;
- le prestazioni di assistenza protesica.
Diritto di accesso alle prestazioni sanitarie del SSN in base a quanto stabilito dalle norme UE che disciplinano l'uso della tessera TEAM o del formulario comunitario.
Servizi ai quali viene dato accesso
La natura e le modalità d’accesso alle prestazioni sanitarie sono espressamente indicate dalle norme UE che disciplinano l'uso della tessera TEAM o del formulario.
Procedura di accesso al SSN
A chi rivolgersi e cosa fare: vedi le informazioni riportate nella pagine TEAM e Formulario comunitario.
Circa gli altri aspetti dell'iscrizione (Set di documenti da presentare al momento dell'iscrizione; Documentazione emessa a seguito dell'iscrizione; Periodo di validità dell'iscrizione) vedi cos'è previsto per il singolo caso nella tabella riportata di seguito.
Casi che rientrano in questo regime
| Caso | Regime di accesso al SSN | Set di documenti da presentare al momento dell'accesso | Documentazione emessa a seguito del primo accesso | Periodo di validità del diritto di accesso | Regioni nelle quali sono in vigore variazioni alla procedura di accesso prevista per il caso |
|---|---|---|---|---|---|
| Cittadino UE titolare di tessera TEAM | Accesso al SSN tramite tessera TEAM o formulario comunitario | nessun documento | Diritto di accesso per la durata indicata nella tessera TEAM | ||
| Cittadino UE entrato in Italia per cure programmate titolare del Formulario europeo E112/S2 o SED S010 | Accesso al SSN tramite tessera TEAM o formulario comunitario |
|
Diritto di accesso per la durata indicata nel Formulario | ||
| Cittadino UE titolare del Formulario europeo E123/DA1 che richiede cure per infortunio sul lavoro o malattia professionale | Accesso al SSN tramite tessera TEAM o formulario comunitario |
|
Diritto di accesso per la durata indicata nel Formulario |
Accesso al SSN a pagamento in assenza di diritto di iscrizione
I cittadini UE che non hanno diritto all’iscrizione al SSN, né al rilascio del Codice ENI, possono comunque accedere alle prestazioni sanitarie corrispondendo per intero le relative tariffe.
Servizi ai quali viene dato accesso
Sono assicurate:
- le prestazioni ospedaliere urgenti, (ambulatoriali, in regime di ricovero o di day hospital), per le quali devono essere corrisposte le relative tariffe al momento della dimissione;
- le prestazioni sanitarie di elezione previo pagamento delle relative tariffe.
Casi che rientrano in questo regime
Possono accedere ai servizi del SSN, corrispondendo per intero le tariffe previste, coloro che non hanno diritto all’iscrizione obbligatoria, all’iscrizione volontaria o al rilascio del codice ENI.
Note
- ↑ ১.০ ১.১ ১.২ ১.৩ ১.৪ ১.৫ ১.৬ Se l'assistito non è in possesso del formulario, è possibile richiederlo seguendo la procedura che trovi nella pagina Formulario comunitario.
- ↑ ২.০ ২.১ ২.২ ২.৩ ২.৪ ২.৫ ২.৬ ২.৭ ২.৮ Scarica qui il documento (valido in caso di moduli: E106/S1; E112/S2; E120/S1; E123/DA1) utile per accedere a MMG, PLS, prestazioni, ricoveri.
- ↑ In alcune Regioni l’importo da pagare al momento dell'iscrizione viene calcolato in base al reddito. In questi casi le ASL richiedono una dichiarazione relativa al reddito lordo prodotto nell’anno precedente: in caso di assenza di redditi propri, va dichiarato il reddito del familiare a cui si fa carico e per la conversione in euro della valuta del Paese estero si applica il tasso di cambio vigente alla data della dichiarazione. Per gli studenti il contributo annuale è di € 149,77 mentre per i collocati alla pari è di € 219,49. Per estendere l’iscrizione ai familiari a carico, anche i cittadini appartenenti a queste ultime due categorie devono corrispondere l’intera somma di € 387,34.
- ↑ ৪.০ ৪.১ ৪.২ Vedi pag. 29 di Conferenza permanente per i rapporti tra lo stato, le regioni e le provincie autonome di Trento e Bolzano, (20/12/2012). "Indicazioni per la corretta applicazione della normativa per l’assistenza sanitaria alla popolazione straniera da parte delle Regioni e Province Autonome italiane", Accordo ai sensi dell'articolo 4 del 28 agosto 1997 n.281 tra il Governo, le regioni e le provincie autonome di Trento e Bolzano.
- ↑ Per cure urgenti si intendono le cure che non possono essere differite senza pericolo per la vita o danno per la salute della persona; per cure essenziali si intendono le prestazioni sanitarie, diagnostiche e terapeutiche, relative a patologie non pericolose nell'immediato e nel breve termine, ma che nel tempo potrebbero determinare maggior danno alla salute o rischi per la vita (complicanze, cronicizzazioni o aggravamenti). È stato, altresì, affermato dalla legge il principio della continuità delle cure urgenti ed essenziali, nel senso di assicurare all'infermo il ciclo terapeutico e riabilitativo completo riguardo alla possibile risoluzione dell'evento morboso.
- ↑ Le prestazioni volte alla salvaguardia della salute individuale e collettiva riguardano:
- la tutela sociale della gravidanza e della maternità;
- la tutela della salute dei minori;
- le vaccinazioni previste dalla normativa e assicurate nell’ambito di campagne di prevenzione collettiva autorizzate dalle Regioni;
- gli interventi di profilassi internazionale;
- la profilassi, la diagnosi e la cura delle malattie infettive ed eventuale bonifica dei relativi focolai;
- la cura, la prevenzione e la riabilitazione in materia di tossicodipendenza;
- le prestazioni di assistenza protesica.

