Accesso al SSN dei cittadini extra-UE
|
|||
Sulla base di alcune condizioni, i cittadini extra-UE accedono alle prestazioni del SSN secondo i diversi regimi di seguito riportati:
- iscrizione obbligatoria al SSN;
- iscrizione volontaria al SSN;
- accesso al SSN tramite Codice STP ;
- accesso al SSN a pagamento in assenza di diritto di iscrizione.
محتويات
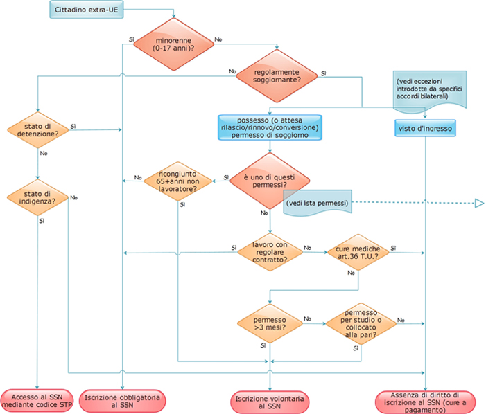
Condizioni che determinano il regime di accesso al SSN per i cittadini extra-UE
Nello schema riportato di seguito sono specificate le condizioni generali (Cfr. rombi arancioni) e particolari (Cfr. rombi gialli) che permettono di determinazione il regime di accesso al SSN previsto per il singolo caso di cittadino extra-UE.
![]() Fai click su un regime per accedere alla sezione dedicata |
|
|
Iscrizione obbligatoria al SSN
Iscrizione gratuita e rinnovabile, garantisce parità di trattamento e piena uguaglianza di diritti e doveri, rispetto ai cittadini italiani, per quanto riguarda l’obbligo di partecipazione alla spesa (ticket) e l’assistenza sanitaria.
Servizi ai quali viene dato accesso
Accesso pieno ai servizi del SSN.
Procedura di iscrizione al SSN
- A chi rivolgersi e cosa fare: presentare la documentazione richiesta (vedi tabella) presso gli uffici per la scelta e revoca del medico e del pediatra di libera scelta (anagrafe sanitaria) della ASL nel cui territorio il cittadino ha la residenza o la dimora effettiva, cioè l'indirizzo indicato sul permesso di soggiorno.
- Documentazione ricevuta a seguito dell'iscrizione: Tessera sanitaria e TEAM.
- Periodo di validità dell'iscrizione: l'iscrizione è valida, con decorrenza retroattiva, dalla data di ingresso fino alla scadenza del permesso di soggiorno (per eventuali eccezioni vedi il singolo caso) e non decade in fase di rinnovo [١].
Casi che rientrano in questo regime
Rientrano nel regime di iscrizione obbligatoria i casi di cittadino extra-UE, e i loro familiari a carico, elencati nella tabella riportata di seguito.
| Caso | Regime di accesso al SSN | Set di documenti da presentare al momento dell'iscrizione | Periodo di validità dell'iscrizione | Regioni nelle quali sono in vigore variazioni alla procedura di iscrizione prevista per il caso |
|---|---|---|---|---|
| Cittadino extra-UE con permesso di soggiorno, o in attesa di rilascio o rinnovo, per Lavoro subordinato | Iscrizione obbligatoria |
|
Iscrizione per la durata del permesso di soggiorno | |
| Cittadino extra-UE con permesso di soggiorno, o in attesa di rilascio o rinnovo, per Lavoro stagionale | Iscrizione obbligatoria |
|
Iscrizione per la durata del permesso di soggiorno | |
| Cittadino extra-UE con permesso di soggiorno, o in attesa di rilascio o rinnovo, per Lavoro autonomo | Iscrizione obbligatoria |
|
Iscrizione per la durata del permesso di soggiorno | |
| Cittadino extra-UE con permesso di soggiorno, o in attesa di rilascio o rinnovo, per Attesa occupazione (con iscrizione al Centro per l’Impiego) | Iscrizione obbligatoria |
|
Iscrizione per la durata del permesso di soggiorno | |
| Cittadino extra-UE che, pur con permesso di soggiorno, o in attesa di rilascio o rinnovo, che NON dà diritto all'iscrizione obbligatoria, è un lavoratore o pensionato | Iscrizione obbligatoria |
|
Iscrizione per la durata del contratto di lavoro o della pensione | |
| Cittadino extra-UE in attesa di regolarizzazione/emersione dal lavoro irregolare | Iscrizione obbligatoria |
|
Iscrizione temporanea fino alla presentazione del permesso di soggiorno | |
| Cittadino extra-UE con permesso di soggiorno, o in attesa di rilascio o rinnovo, per Motivi familiari (con esclusione dei familiari > 65 anni e con ingresso in Italia successivo al 5/11/2008) | Iscrizione obbligatoria |
|
Iscrizione per la durata del permesso di soggiorno | |
| Cittadino extra-UE con permesso di soggiorno, o in attesa di rilascio o rinnovo, per Coesione familiare (con esclusione dei familiari > 65 anni e con ingresso in Italia successivo al 5/11/2008) | Iscrizione obbligatoria |
|
Iscrizione per la durata del permesso di soggiorno | |
| Donna extra-UE con permesso di soggiorno, o in attesa di rilascio o rinnovo, per Cure mediche (esclusi i soggiornanti ai sensi dell'art. 36 del T.U.), in stato di gravidanza e fino ai sei mesi successivi alla nascita del figlio cui provvede e padre del bambino (nel caso in cui ottenga un analogo permesso di soggiorno dalla Questura) | Iscrizione obbligatoria |
|
Iscrizione per la durata del permesso di soggiorno | |
| Cittadino extra-UE, con carta di soggiorno per Familiare di cittadino dell'Unione | Iscrizione obbligatoria |
|
Periodo di validità del familiare iscritto | |
| Cittadino extra-UE, con carta di soggiorno permanente per Familiare di cittadino dell'Unione | Iscrizione obbligatoria |
|
Iscrizione a tempo indeterminato | |
| Cittadino extra-UE con permesso di soggiorno, o in attesa di rilascio o rinnovo, per Asilo politico/Rifugiato | Iscrizione obbligatoria |
|
Iscrizione per la durata del permesso di soggiorno | |
| Cittadino extra-UE con permesso di soggiorno, o in attesa di rilascio o rinnovo, per Protezione sussidiaria | Iscrizione obbligatoria |
|
Iscrizione per la durata del permesso di soggiorno | |
| Cittadino extra-UE con permesso di soggiorno, o in attesa di rilascio o rinnovo, per Motivi umanitari | Iscrizione obbligatoria |
|
Iscrizione per la durata del permesso di soggiorno | |
| Cittadino extra-UE con permesso di soggiorno, o in attesa di rilascio o rinnovo, per Richiesta di protezione internazionale[٢] | Iscrizione obbligatoria |
|
Iscrizione per la durata del permesso di soggiorno | |
| Cittadino extra-UE con permesso di soggiorno, o in attesa di rilascio o rinnovo, per Motivi di salute o umanitari in caso di scadenza del precedente permesso di soggiorno e sopraggiunta malattia o infortunio che non permettano di lasciare il territorio nazionale (esclusi i soggiornanti ai sensi dell'art. 36 del T.U.) | Iscrizione obbligatoria |
|
Iscrizione per la durata del permesso di soggiorno | |
| Cittadino extra-UE con permesso di soggiorno, o in attesa di rilascio o rinnovo, per Richiesta di cittadinanza | Iscrizione obbligatoria |
|
Iscrizione per la durata del permesso di soggiorno | |
| Cittadino extra-UE con permesso di soggiorno CE per Soggiornanti di Lungo Periodo (CESLP, ex Carta di soggiorno) o in attesa di rilascio o rinnovo | Iscrizione obbligatoria |
|
Iscrizione a tempo indeterminato | |
| Cittadino extra-UE con permesso di soggiorno, o in attesa di rilascio o rinnovo, per Status di apolide | Iscrizione obbligatoria |
|
Iscrizione per la durata del permesso di soggiorno | |
| Cittadino extra-UE con permesso di soggiorno, o in attesa di rilascio o rinnovo, per Giustizia o Motivi giudiziari di durata superiore ai 3 mesi | Iscrizione obbligatoria |
|
Iscrizione per la durata del permesso di soggiorno | |
| Cittadino extra-UE detenuto, in semilibertà o sottoposto a misure alternative alla pena (anche privo di titolo di soggiorno) | Iscrizione obbligatoria |
|
Iscrizione per la durata dello stato di detenzione o delle misure alternative alla pena | |
| Cittadino extra-UE con permesso di soggiorno, o in attesa di rilascio o rinnovo, per Motivi di studio, se il permesso è stato convertito da permesso che dava diritto all'iscrizione obbligatoria | Iscrizione obbligatoria |
|
Iscrizione per la durata del permesso di soggiorno | |
| Cittadino minore extra-UE nato in Italia da genitore straniero regolarmente soggiornante | Iscrizione obbligatoria |
|
Iscrizione per la durata del permesso di soggiorno del genitore | Valle d'Aosta |
| Cittadino minore extra-UE in attesa del rilascio del primo permesso di soggiorno per Minore età | Iscrizione obbligatoria |
|
Iscrizione provvisoria fino alla presentazione del permesso di soggiorno | |
| Cittadino minore extra-UE con permesso di soggiorno per Minore età | Iscrizione obbligatoria |
|
Iscrizione per la durata del permesso di soggiorno | |
| Cittadino minore extra-UE con permesso di soggiorno, o in attesa di rilascio/rinnovo, per Affidamento/Motivi familiari | Iscrizione obbligatoria |
|
Iscrizione per la durata del permesso di soggiorno | |
| Cittadino minore extra-UE in affidamento pre-adottivo/adozione | Iscrizione obbligatoria |
|
A tempo indeterminato | |
| Cittadino minore extra-UE soggiornante per recupero psico-fisico | Iscrizione obbligatoria |
|
Iscrizione per la durata dell'affido | |
| Cittadino minore extra-UE privo di permesso di soggiorno figlio di persone straniere non regolarmente soggiornanti (STP) | Iscrizione obbligatoria |
|
Iscrizione per la durata del Codice STP del genitore |
Campania (info non trovata) Abruzzo |
Iscrizione volontaria al SSN
Iscrizione che prevede il pagamento di una somma forfettaria annuale, con scadenza al 31 Dicembre dell’anno di iscrizione. Garantisce parità di trattamento e piena uguaglianza di diritti e doveri rispetto ai cittadini italiani per quanto riguarda l’obbligo di partecipazione alla spesa (ticket) e l’assistenza sanitaria. In alternativa all'iscrizione volontaria, vige l'obbligo di stipultare una polizza assicurativa contro il rischio di malattia, e infortunio e per la maternità.
Servizi ai quali viene dato accesso
Accesso pieno ai servizi del SSN.
Procedura di iscrizione/accesso al SSN
- A chi rivolgersi e cosa fare:
- pagare il contributo forfettario annuale[٣] tramite conto corrente postale o F24 individuati dalla Regione o Provincia Autonoma di residenza;
- presentare la documentazione richiesta (vedi tabella) presso gli uffici per la scelta e revoca del medico e del pediatra di libera scelta (anagrafe sanitaria) della ASL nel cui territorio il cittadino ha la residenza o la dimora effettiva, cioè l'indirizzo indicato sul permesso di soggiorno.
- Documentazione ricevuta a seguito dell'iscrizione: Tessera sanitaria e TEAM.
- Periodo di validità dell'iscrizione: l’iscrizione volontaria è valida fino al 31 dicembre di ogni anno, non è frazionabile e non ha decorrenza retroattiva.
Casi che rientrano in questo regime
Possono ricorrere all'iscrizione volontaria i cittadini extra-UE che rientrano nei casi elencati nella tabella riportata di seguito.
| Caso | Regime di accesso al SSN | Set di documenti da presentare al momento dell'iscrizione | Periodo di validità dell'iscrizione | Regioni nelle quali sono in vigore variazioni alla procedura di iscrizione prevista per il caso |
|---|---|---|---|---|
| Cittadino extra-UE collocato alla pari (iscrizione personale) | Iscrizione volontaria |
|
Fino al 31 Dicembre dell’anno in corso | Umbria |
| Cittadino extra-UE collocato alla pari con familiare a carico (estensione dell'iscrizione al familiare) | Iscrizione volontaria |
|
Fino al 31 Dicembre dell’anno in corso | Umbria |
| Cittadino extra-UE dipendente di organizzazioni internazionali, uffici diplomatici o consolari (non assunto con contratto italiano) soggiornante per un periodo superiore ai 3 mesi | Iscrizione volontaria |
|
Fino al 31 Dicembre dell’anno in corso | |
| Cittadino extra-UE con più di 65 anni (con ingresso in Italia successivo al 5 Novembre 2008) titolare di un permesso di soggiorno per Motivi familiari o Coesione familiare con durata superiore a 3 mesi | Iscrizione volontaria |
|
Fino al 31 Dicembre dell’anno in corso | Valle d'Aosta (?) |
| Cittadino extra-UE con permesso di soggiorno, o in attesa di rilascio o rinnovo, per Motivi di studio (iscrizione personale), se il permesso NON è stato convertito da permesso che dava diritto all'iscrizione obbligatoria | Iscrizione volontaria |
|
Fino al 31 Dicembre dell’anno in corso | |
| Cittadino extra-UE con permesso di soggiorno, o in attesa di rilascio o rinnovo, per Motivi di studio (estensione dell'iscrizione al familiare), se il permesso NON è stato convertito da permesso che dava diritto all'iscrizione obbligatoria | Iscrizione volontaria |
|
Fino al 31 Dicembre dell’anno in corso | |
| Cittadino extra-UE con altro permesso di soggiorno, o in attesa di rilascio o rinnovo, che NON dà diritto all'iscrizione obbligatoria (es. per Residenza elettiva, Motivi religiosi, Volontariato, ecc.) che NON svolge regolare attività lavorativa e NON è pensionato | Iscrizione volontaria |
|
Fino al 31 Dicembre dell’anno in corso |
Accesso al SSN tramite Codice STP
Diritto di accesso ad alcune prestazioni sanitarie del SSN.
Le prestazioni sono erogate gratuitamente, fatte salve le quote di partecipazione alla spesa, se dovute, a parità di condizioni con i cittadini italiani.
Servizi ai quali viene dato accesso
Il tesserino con Codice STP garantisce accesso a:
- cure ambulatoriali e ospedaliere, urgenti o comunque essenziali, ancorché continuative per malattia e infortunio; [٤]
- prestazioni volte alla salvaguardia della salute individuale e collettiva[٥].
Procedura di accesso al SSN
- A chi rivolgersi e cosa fare: qualsiasi ASL, Azienda Ospedaliera, Istituto di Ricovero e Cura a Carattere Scientifico o Policlinico Universitario è autorizzato al rilascio dei codici STP, indipendentemente dal luogo di domicilio del richiedente
- Documentazione ricevuta a seguito del primo accesso: Tesserino con Codice STP
- Periodo di validità del diritto di accesso: 6 mesi
Casi che rientrano in questo regime
L'accesso al SSN tramite Codice STP è riconosciuto al cittadino extra-UE che:
- è presente irregolarmente sul territorio nazionale;
- è privo di risorse economiche sufficienti a sostenere per intero il pagamento delle prestazioni mediche.
Fanno eccezione i seguenti casi:
- detenuti, persone in regime di semilibertà e coloro che vengono sottoposti a misure alternative alla pena, anche se privi di un regolare titolo di soggiorno (iscrizione obbligatoria).
- minori stranieri senza Permesso di soggiorno figli di persone immigrate non regolarmente soggiornanti (iscrizione obbligatoria, con possibili variazioni regionali).
| Caso | Regime di accesso al SSN | Set di documenti da presentare al momento del primo accesso | Periodo di validità del diritto di accesso | Regioni nelle quali sono in vigore variazioni alla procedura di accesso prevista per il caso |
|---|---|---|---|---|
| Cittadino extra-UE irregolarmente soggiornante e privo di risorse economiche | Accesso al SSN tramite Codice STP | 6 mesi | Veneto |
Accesso al SSN a pagamento in assenza di diritto di iscrizione
I cittadini extra-UE che non hanno diritto all’iscrizione al SSN possono comunque accedere alle prestazioni sanitarie corrispondendo per intero le relative tariffe.
Servizi ai quali viene dato accesso
Sono assicurate:
- le prestazioni ospedaliere urgenti, (ambulatoriali, in regime di ricovero o di day hospital), per le quali devono essere corrisposte le relative tariffe al momento della dimissione;
- le prestazioni sanitarie di elezione previo pagamento delle relative tariffe.
Casi che rientrano in questo regime
Hanno accesso alle prestazioni erogate dal SSN previo pagamento delle relative tariffe i cittadini extra UE che:
- fanno ingresso in Italia per cure mediche ai sensi dell’articolo 36 del Testo Unico sull'Immigrazione;[٨].
- soggiornano in Italia (con visto di ingresso per turismo, affari, visita, ecc.);
- sono titolari di un permesso di soggiorno che darebbe diritto all’iscrizione volontaria, ma di durata inferiore a 3 mesi (fanno eccezione studenti e collocati alla pari che hanno diritto all’iscrizione volontaria anche se soggiornanti per un periodo inferiore ai 3 mesi);
- pur appartenendo a un paese che ha sottoscritto accordi bilaterali con l’Italia[٩] e rientrando negli specifici casi previsti, sono sprovvisti di formulario che attesti il diritto all'assistenza sanitaria.
Note
- ↑ Art. 32 del DPR n.394 del 31 agosto 1999 modificato dall'Art. 39 del DPR n. 334 del 18 ottobre 2004
- ↑ Come stabilito dal D.lgs. 142/2015, art. 21, i richiedenti protezione internazionale hano diritto al rilascio del codice STP finché non siano in possesso dei documenti richiesti per l’iscrizione al SSN.
- ↑ In alcune Regioni l’importo da pagare al momento dell'iscrizione viene calcolato in base al reddito. In questi casi le ASL richiedono una dichiarazione relativa al reddito lordo prodotto nell’anno precedente: in caso di assenza di redditi propri, va dichiarato il reddito del familiare a cui si fa carico e per la conversione in euro della valuta del Paese estero si applica il tasso di cambio vigente alla data della dichiarazione. Per gli studenti il contributo annuale è di € 149,77 mentre per i collocati alla pari è di € 219,49. Per estendere l’iscrizione ai familiari a carico, anche i cittadini appartenenti a queste ultime due categorie devono corrispondere l’intera somma di € 387,34.
- ↑ Per cure urgenti si intendono le cure che non possono essere differite senza pericolo per la vita o danno per la salute della persona; per cure essenziali si intendono le prestazioni sanitarie, diagnostiche e terapeutiche, relative a patologie non pericolose nell'immediato e nel breve termine, ma che nel tempo potrebbero determinare maggior danno alla salute o rischi per la vita (complicanze, cronicizzazioni o aggravamenti). È stato, altresì, affermato dalla legge il principio della continuità delle cure urgenti ed essenziali, nel senso di assicurare all'infermo il ciclo terapeutico e riabilitativo completo per la possibile risoluzione dell'evento morboso.
- ↑ Le prestazioni volte alla salvaguardia della salute individuale e collettiva riguardano:
- la tutela sociale della gravidanza e della maternità;
- la tutela della salute dei minori;
- le vaccinazioni previste dalla normativa e assicurate nell’ambito di campagne di prevenzione collettiva autorizzate dalle Regioni;
- gli interventi di profilassi internazionale;
- la profilassi, la diagnosi e la cura delle malattie infettive ed eventuale bonifica dei relativi focolai;
- la cura, la prevenzione e la riabilitazione in materia di tossicodipendenza;
- le prestazioni di assistenza protesica.
- ↑ I dati relativi agli stranieri temporaneamente presenti sono riservati, così come previsto dalla vigente normativa sulla tutela dei dati personali, e possono essere comunicati solo su mandato ufficiale della Procura della Repubblica.
- ↑ L’accesso alle strutture sanitarie da parte dello straniero non in regola con le norme sul soggiorno non deve comportare alcun tipo di segnalazione alle autorità di pubblica sicurezza (ai sensi del comma 5 dell’articolo 35 del T.U.) salvo i casi in cui sia obbligatorio il referto a parità di condizioni con il cittadino italiano.
- ↑ Questa eccezione riguarda i cittadini soggiornanti per cure mediche ai sensi dell’articolo 36 del Testo Unico sull’immigrazione. Tale articolo disciplina le modalità di ingresso per cure mediche, che si suddividono i tre categorie:
- Ingresso in Italia con visto per cure mediche - Un cittadino extra-UE può, dietro pagamento delle relative spese, richiedere il visto alla rappresentanza diplomatica o consolare competente e, una volta entrato in Italia, il permesso di soggiorno alla Questura. A tal fine, è necessario presentare una dichiarazione della struttura sanitaria prescelta indicando anche il tipo di cura, la data di inizio della stessa e la durata presunta del trattamento terapeutico. È inoltre obbligatorio attestare il deposito di una somma a titolo cauzionale, tenendo conto del costo presumibile delle prestazioni sanitarie richieste, secondo le modalità stabilite dal regolamento di attuazione del testo unico, nonché documentare la disponibilità in Italia di vitto e alloggio per l'accompagnatore e per l'interessato durante il periodo di convalescenza.
- Trasferimento per cure mediche in Italia, nell'ambito di interventi umanitari autorizzati dal Ministero della Salute d'intesa con il Ministero degli Affari Esteri - Il secondo caso è quello del trasferimento per cure mediche in Italia di cittadini stranieri residenti in Paesi privi di strutture sanitarie idonee e adeguate nell’ambito di interventi umanitari autorizzati dal Ministero della Salute d’intesa con il Ministero degli Affari Esteri. L’individuazione dei soggetti beneficiari rientra nell’ambito della discrezionalità politica dei due ministri. Il Ministero della Salute, sulla base della documentazione acquisita, è responsabile dell’individuazione delle strutture ritenute idonee all’erogazione delle prestazioni sanitarie richieste e del loro rimborso.
- Trasferimento per cure mediche in Italia, nell'ambito di programmi di intervento umanitario approvati dalle Regioni - Il terzo caso prevede che le Regioni, d’intesa con il Ministero della Salute, le Aziende Sanitarie Locali e le Aziende Ospedaliere, possano autorizzare, nell’ambito della quota del Fondo Sanitario Nazionale a loro destinata, l’erogazione di prestazioni altamente specializzate rientranti in programmi assistenziali. Detti programmi possono essere a favore di cittadini provenienti da Paesi terzi con i quali non sono in vigore accordi di reciprocità relativi all’assistenza sanitaria e nei quali non esistono o sono di difficile accesso le competenze medico-specialistiche necessarie al trattamento di specifiche gravi patologie oppure a favore di cittadini di Paesi la cui particolare situazione contingente non rende attuabili, per ragioni politiche, militari o di altra natura, gli accordi eventualmente esistenti con il Servizio Sanitario Nazionale italiano.
- ↑
I Paesi con cui sussistono accordi internazionali sono i seguenti:
- Argentina
- Australia
- Brasile
- Bosnia Erzegovina
- Città del Vaticano e Santa Sede
- Capo Verde (momentaneamente sospesa)
- Macedonia
- Montenegro
- Principato di Monaco
- Repubblica Di San Marino
- Serbia
- Tunisia

